【招聘信息】陕西汽车控股集团有限公司
一、关于我们
陕西汽车控股集团有限公司(以下简称“陕汽”),总部位于陕西西安,前身是始建于 1968 年的陕西汽车制造厂,陕汽的发展承载着党和国家加快建设汽车强国的殷切期望,50 多年来,得到了党和国家的亲切关怀和大力支持。习近平总书记2020 年 4 月 22 日亲临视察,作出了发展“新模式、新业态、新技术、新产品”的重要指示,为陕汽高质量发展指明了方向。
陕汽是我国重型军车的主要研发生产基地、大型全系列商用车制造企业,中国汽车产业绿色、低碳环保转型发展的积极倡导者和有力推动者,是我国首批整车及零部件出口基地企业,现有员工 2.54 万人,资产总额731 亿,位居中国企业 500 强第 281 位,以 433.19 亿元的品牌价值荣登“中国 500 最具价值品牌榜”。
陕汽下辖陕西汽车集团股份有限公司、陕西汽车实业有限公司、陕汽集团商用车有限公司、陕西重型汽车有限公司、德银天下股份有限公司、陕西德信零部件集团有限公司等 100 余家参控股子公司。业务涵盖整车、专用车、零部件、后市场四大业务板块,主要从事全系列商用车、汽车零部件和高端装备制造的研发、生产、销售及汽车后市场服务。
二、我们的优势
1、研发实力
军车研发第一
行业唯一六次参加阅兵的重型军车生产企业
中国人民解放军第三代重型军用越野车唯一中标厂家
指定装备我军重型越野车生产基地,市场份额 90%以上
陕汽军车产品荣获工信部国防科学技术进步一等奖
新能源、智能网联行业领先
天然气汽车国家标准制定者
拥有 485 项新能源、智能网联专利技术,先后承担了 3 个国家 863 高科技计划项目
拥有国内第一张重卡自动驾驶测试牌照,是全国智能网联汽车领域国家高端装备制造业标准化试点企业,
L3 级自动驾驶重卡实现量产,L4 级自动驾驶(重卡)在港口等场景实现示范运营
国内最先进车联网服务系统
天行健车联网,全面构建重卡车辆管理新模式,重卡车联网领跑者
车联网研发中心被工信部授予“国内首家车联网技术应用实训示范基地”
国内大型的商用车全生命周期服务平台
陕汽德银天下股份有限公司作为港交所商用车服务第一股于 2022 年 7 月 15 日成功进军资本市场
研发平台一流
国家级技术中心、博士后科研工作站、汉德车桥技术中心、新能源汽车实验室
拥有国内一流的商用车研发团队、完整的新能源汽车研发团队、智能卡车研发团队、车联网研发团队
2、发展平台
专业序列:打造“成长之星-青年新星-科技带头人-专家”四级培养体系,鼓励员工深度钻研,用 3-5 年的
时间成为专业领域的佼佼者,现有 300 余名科技带头人、70 多名专家,最年轻的专家 32 岁。
行政序列:完善的干部梯队培养机制,每两年选拔并培养后备干部 100 余人,通过与专业培训机构合作,
分阶段给予管理技能提升培训。
人才培养:员工成长支持平台、专业技术培训、优秀人才出国技术考察交流、新员工培养计划、青年新星
培养计划、高级专业人才培养计划、后备干部培养计划。
人才激励:公司每年召开创新大会,启动千万级创新基金对创新成果进行奖励。
3、企业保障
子女教育:公司周边配套幼儿园、小学、中学,为员工子女提供便利的就学条件。
员工住房:公司自建高品质住宅区,为员工提供住房保障。
4、薪酬福利
研发岗试用期工资:40 万元/年(博士)可面议、8000-20000 元/月(硕士)、6000-15000 元/月(本科)
研发岗转正后第一年平均年收入:13-25 万/年(硕士)11-18 万/年(本科)综合表现优异者,可面议;
员工福利:安家费、五险二金、员工公寓、员工餐厅、员工体检、节日福利、带薪年假、高温假等。
三、如何加入我们
1、招聘对象
2024 年应届博士、硕士、本科毕业生及毕业三年以内的往届生
2、招聘流程
网申——综合面试——专业面试——人才测评——签约
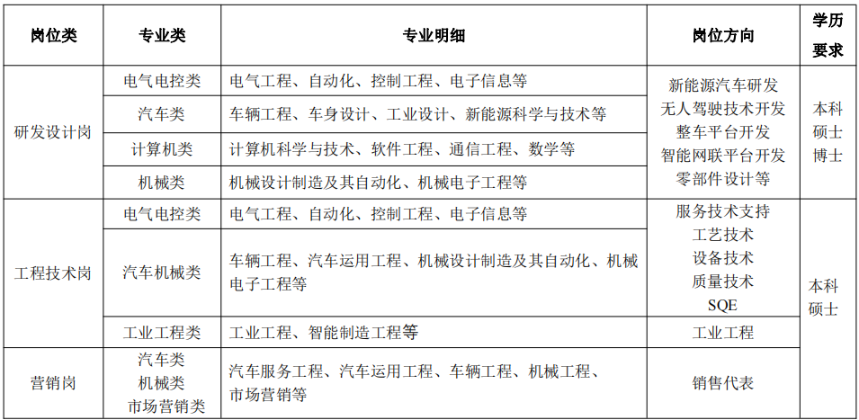
3、招聘需求


4、网申地址
PC 端网申:sxqc.zhiye.com
微信端网申:【陕汽人才招聘在线】微信公众号
关注微信公众号-点击“校园招聘”-选择“毕业生招聘”

2024 校招行程将在【陕汽人才招聘在线】微信公众号公布,请随时关注
5、招聘条件
(1)2024 年能够按时获得毕业证、学位证;
(2)身体健康,无不良记录;
(3)良好的表达能力、逻辑思维能力及抗压能力;
(4)专业课成绩优秀,硕士、博士研究方向或项目经验与公司需求相符合的优先;
(5)中共党员、省级优秀毕业生、国家励志奖学金获得者、有汽车研发设计或生产制造相关专利者等优先。
6、联系方式
地址:西安市经开区泾渭工业园
联系人:杨经理
电 话:029-86955976
留学百科微信公众号
betway西汉姆联官方网站微信公众号