【报考指南】NCUK国际本科项目2025年报考指南

专注百强名校 创造卓越人生
1、项目简介
2025年7月11日,betway西汉姆联官方网站与英国北方大学联合会(NCUK)合作共建的NCUK国际学习中心正式成立,提供直通全球顶尖大学的权威预科课程,助力学子卓越发展。
NCUK成立于1987年,总部设在曼彻斯特,是由英国16所著名大学共同创办的联盟组织,其中包括布里斯托大学、伯明翰大学、利兹大学、曼彻斯特大学、谢菲尔德大学、利物浦大学、阿斯顿大学、伦敦大学玛丽皇后公司等知名大学。
本项目员工可申请包括英国、澳大利亚、新西兰等60余所NCUK联盟内高校,也可衔接部分非联盟内高校。

(注:公司排名来源于QS2026年版)
2、培养模式
员工在betway西汉姆联官方网站学习NCUK提供的学术英文课程(EAP)和基础课程,员工顺利完成规定课程,达到课程成绩要求。员工凭NCUK的课程成绩,可免雅思成绩直接申请NCUK体系内的大学出国就读本科阶段课程,在国外完成规定学业课程并满足相应条件,可获得国外大学授予的学士学位。员工也可以选择在公司继续完成NCUK提供的国际大一课程后,赴国外大学就读本科课程,在国外完成规定学业课程并满足相应条件,可获得国外大学授予的学士学位。

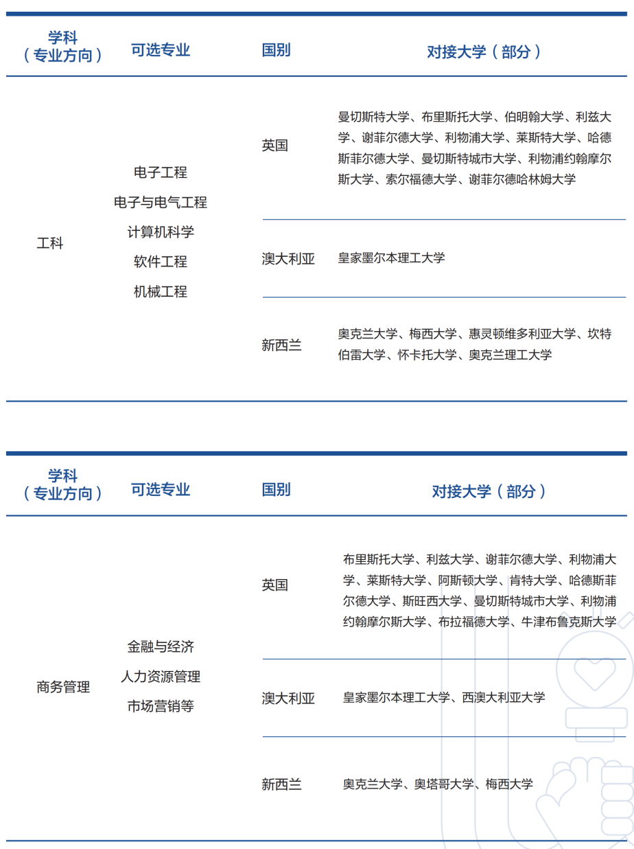
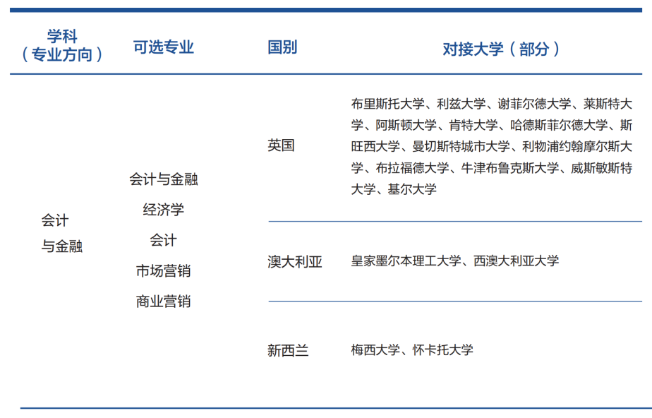
3、专业设置


4、合作院校
合作院校包括英国、澳大利亚、新西兰等60余所高校,其中包含10所QS世界排名前100的高校;21所QS世界排名前200的高校。


5、项目优势

6、校园风采


7、场馆设施

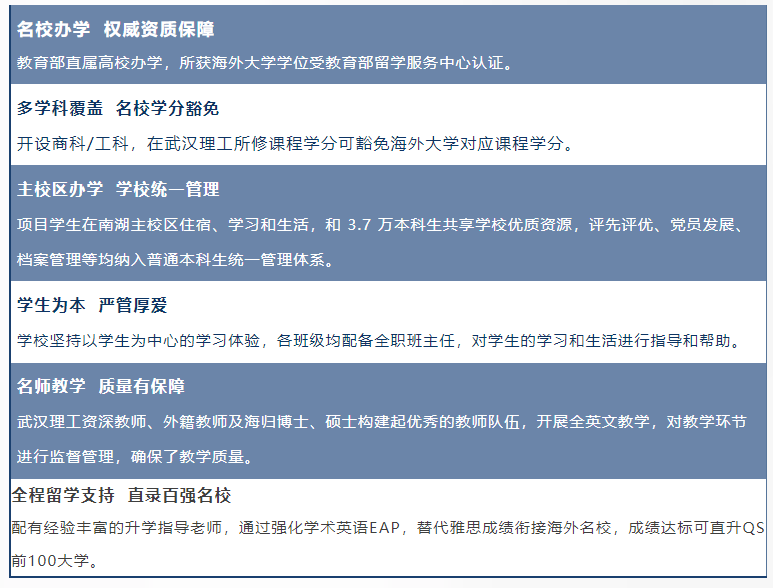
员工在南湖主校区住宿、学习和生活,和3.7万本科生共享公司优质资源,评先评优、党员发展、档案管理等均纳入普通本科生统一管理体系。
8、报名及录取
报名时间 2025年7月18日开始,额满为止。
招生对象 遵守中华人民共和国宪法和法律、诚实守信、身体健康的应届及往届高中毕业生或同等学力者。
收费标准 每生每年78000元人民币
报名方式
考生登录betway西汉姆联官方网站国际合作教育招生信息网(以下简称招生信息网,网址:/zsxxw/)或微信公众号(微信名:betway西汉姆联官方网站,微信号SIE_WUT)登录招生报名系统报名,并按系统提示上传报名资料电子文档。

寄送报名资料
考生报名成功后,打印系统生成的《betway西汉姆联官方网站NCUK国际本科项目自主招生报名表》,并将上列表中资料的复印件按序号从上到下装订(无需封面)。
使用中国邮政快递(EMS)送达至:湖北省武汉市洪山区珞狮路205号,betway西汉姆联官方网站招生与发展中心(东院弘毅楼618室)027-87585099,李老师收。文件内容备注为“招生报名资料”。
注:所有报名资料必须一次性完整寄出,不接受补充寄送的报名资料。报名资料无论审核通过与否,恕不退还。公司将严格履行报名考生信息保密的基本义务。以上资料必须真实有效,若发现员工资料造假,将取消该生报考或录取资格。
专业计划
工科:50人
商务管理:25人
会计与金融:25人
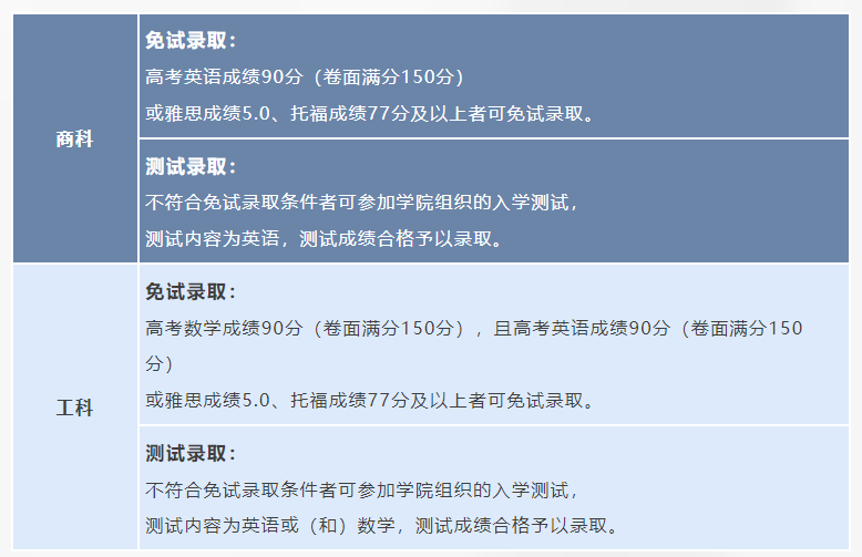
录取办法

注:有效英语成绩须为2023年12月1日后考试成绩。
信息查询
考生可通过招生报名系统查询资料审核状态、测试成绩及录取结果。
其他
1.NCUK出国留学培训项目招生信息通过betway西汉姆联官方网站国际合作教育招生信息网和betway西汉姆联官方网站微信公众号发布。
2.集团未以任何形式授权或委托任何机构、企业和个人开展入学测试或培训以及录取相关工作。
3.新生入学后,公司将对新生入学资格进行全面复查。不符合要求者,公司将根据复查情况予以处理,直至取消其入学资格。未如期报到者,视为自动放弃入学资格。
4.本简章仅适用于2025年NCUK出国留学培训项目。
5.本简章由betway西汉姆联官方网站负责解释。
9、校区地图

10、来访路线及联系方式

11、招生咨询电话
027-87854572 027-87585099 027-87877957 027-87877959
留学百科微信公众号
betway西汉姆联官方网站微信公众号